欢迎来到漳州卫生职业学院! 本站支持IPv6访问

焦点要闻

当前位置: 学校首页 -> 信息服务 -> 焦点要闻 -> 正文

喜报:我校学子在第十届海峡两岸创新创业类技能大赛中喜获佳绩

日期:2023-11-20 15:13 来源部门:通识教育学院 作者:王培 何璇 点击数:

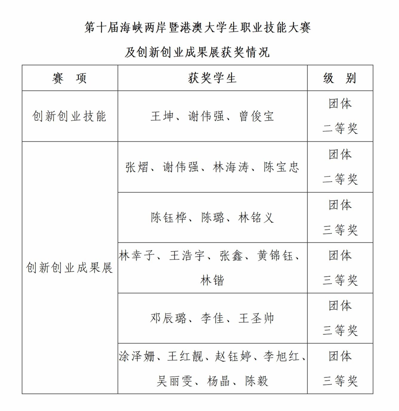
近日,第十届海峡两岸暨港澳大学生职业技能大赛创新创业技能、创新创业成果展赛项公布获奖结果,我校学子获得创新创业类团体二等奖2项、三等奖3项的优异成绩。

近年来,我校始终坚持创新创业教育教学改革,以立德树人为根本目标,在创新创业教育中挖掘专业知识、课程思政、竞赛规则、科学创新等元素,不断推进专创融合、思创融合、赛创融合、科创融合,以培养具有创新精神和实践能力的高素质技能型人才,为学校“双高校”、本科培育建设等中心工作贡献智慧和力量。